今天是
欢迎访问!马鞍山市中医院
公众版
患者版
员工版
医院概况
医院简介
院徽、院歌、院训
联系我们
医院公告
综合公告
人事招聘
新闻动态
党建园地
院务公开
科室介绍
中医药文化
专家风采
医保服务
信息公开
预约挂号
您现在的位置:
首页
>
院务公开
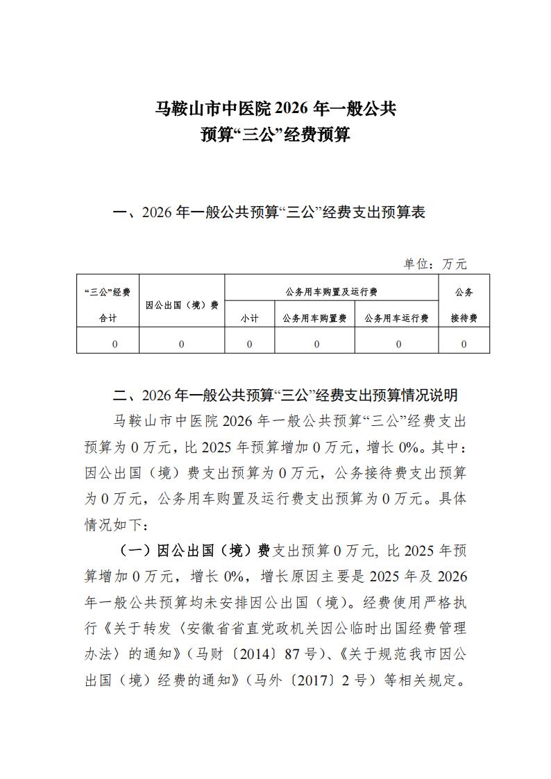
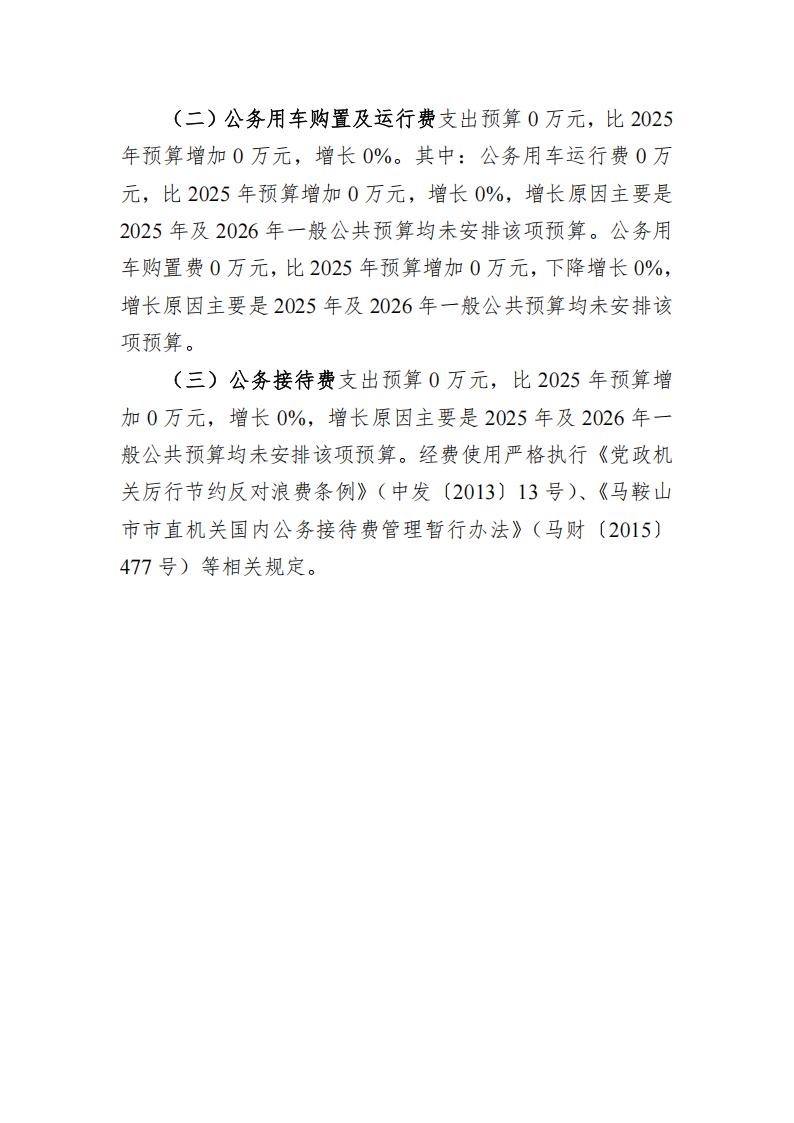
马鞍山市中医院2026年一般公共 预算“三公”经费预算
2026-02-28
返回列表
下一篇:
马鞍山市中医院2026年单位预算